梅县区投资指南
2023-02-06 14:49:49
梅县区融媒体中心
阅读
长按扫码查看原文件
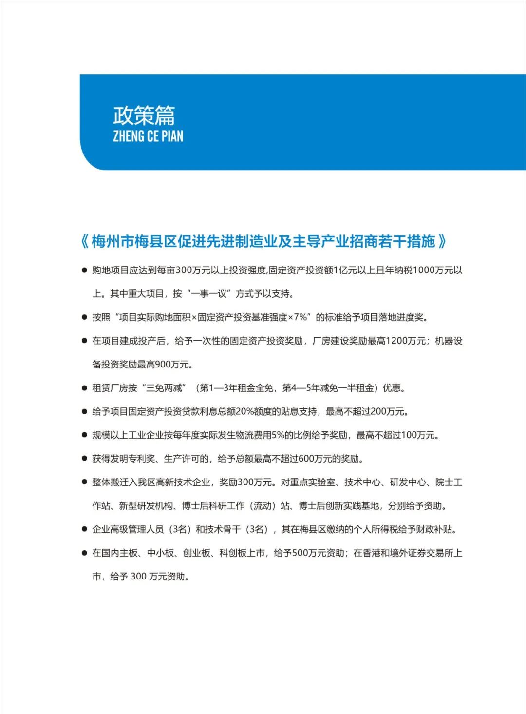
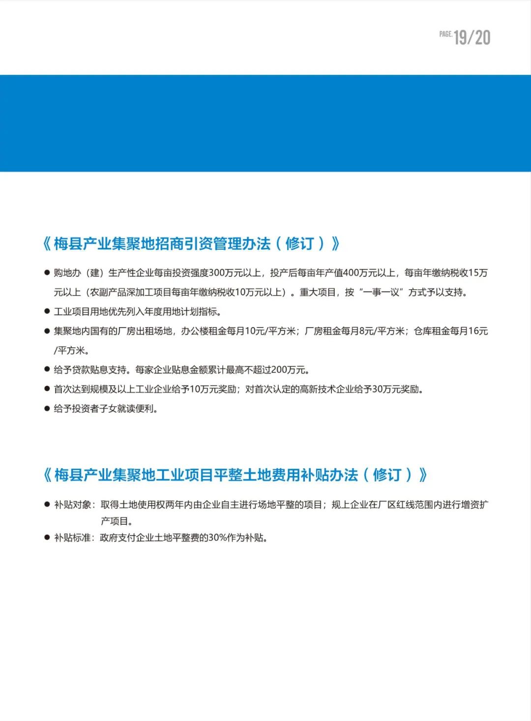
《梅县区投资指南》
来源:梅州商务
热门评论
打开梅县发布查看更多评论
热门推荐
立足大湾区,链接全世界!第一届中国侨都(江门)咖啡文化周正式启动
2023-02-06 10:33:58
快讯!梅县区纪委二届三次全会召开
2023-02-06 09:14:43
王锋到松口镇调研 强化系统思维 深度谋划松口古镇规划建设
2023-02-05 13:18:36
锚定高质量发展首要任务跑起来抢时间争一流——2023年1月深圳市高质量发展工作述评
2023-02-05 11:06:03
立春| 送你一身花裙子 愿你人随春好
2023-02-04 08:00:00
为何被誉为“中华战舞”?潮汕英歌舞春节“霸屏”火出圈
2023-02-03 17:35:33
舞狮、猜灯谜、吃汤圆……欢欢喜喜闹元宵
2023-02-03 12:05:59
这份礼物又暖又甜!大新城社区给户外劳动者送汤圆啦!
2023-02-03 11:15:58
喜报!梅县区融媒体中心一作品获省级奖项
2023-02-03 10:09:25
梅州这场重磅会议上,市委书记这些话真提气!
2023-02-02 19:16:37
没看够!下载个梅县发布呗!
梅县发布
权威声音 急速传达
立即打开
×